O23 การจัดการทรัพย์สินของทางราชการ ของบริจาค การจัดเก็บของกลางและการรายงานผล

ข้อมูล ณ วันที่  1 เมษายน พ.ศ.2568

การจัดการทรัพย์สินของราชการและของบริจาค

กำหนดแนวทางควบคุม กำกับ ดูแล ดูแลรักษา ตรวจนับ ตรวจสอบสภาพการใช้งานทรัพย์สินของราชการ โดยเฉพาะทรัพย์ประเภทที่มีความเสี่ยงต่อการนำไปใช้โดยมิชอบ

แนวทางการเผยแพร่หรือเสริมสร้างความรู้ ความเข้าใจให้เจ้าหน้าที่สามารถใช้ทรัพย์สินของราชการได้อย่างถูกต้อง

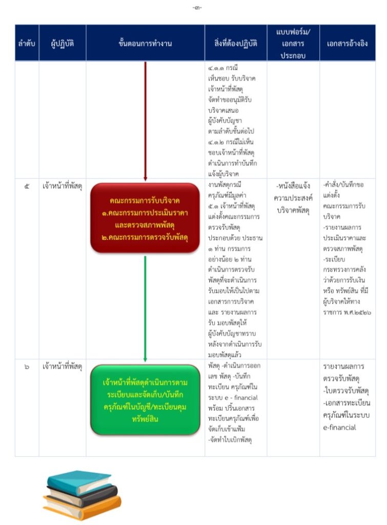
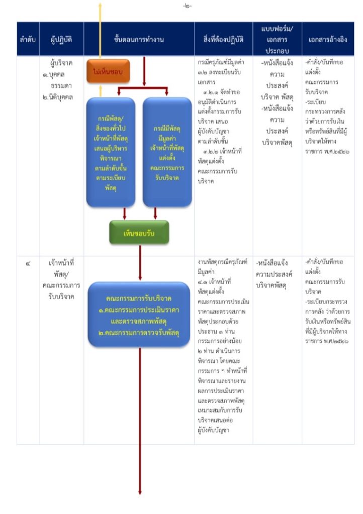
กำหนดแนวทางและหลักเกณฑ์การรับของบริจาค ประจำปีงบประมาณ พ.ศ.2568

กำหนดแนวทางควบคุม กำกับ ดูแลรักษา ตรวจนับ ตรวจสอบสภาพการใช้งานของบริจาค โดยเฉพาะทรัพย์ประเภทที่มีความเสี่ยงต่อการนำไปใช้โดยมิชอบ

กำหนดแนวทางการยืมหรือเบิกจ่ายของบริจาค ไปใช้ปฏิบัติงานที่ชัดเจน

แนวทางการเผยแพร่หรือเสริมสร้างความรู้ ความเข้าใจให้เจ้าหน้าที่สามารถใช้บริจาคได้อย่างถูกต้อง

Infographic แนวทางปฏิบัติการจัดเก็บรักษาและจำหน่ายของกลาง

รายงานผลการการจัดการทรัพย์สินของราชการประจำปีงบประมาณ พ.ศ. 2568
ของสถานีตำรวจภูธรโกสุมพิสัย

ประจำเดือน ตุลาคม พ.ศ.2567

รายงานผลการการจัดการทรัพย์สินของราชการประจำปีงบประมาณ พ.ศ. 2568
ของสถานีตำรวจภูธรโกสุมพิสัย

ประจำเดือน พฤศจิกายน พ.ศ.2567

รูปภาพนี้มี Alt แอตทริบิวต์เป็นค่าว่าง ชื่อไฟล์คือ PDF_file_icon.svg_-7.png

รายงานผลการการจัดการทรัพย์สินของราชการประจำปีงบประมาณ พ.ศ. 2568
ของสถานีตำรวจภูธรโกสุมพิสัย

ประจำเดือน ธันวาคม พ.ศ.2567

รายงานผลการการจัดการทรัพย์สินของราชการประจำปีงบประมาณ พ.ศ. 2568
ของสถานีตำรวจภูธรโกสุมพิสัย

ประจำเดือน มกราคม พ.ศ.2568

รายงานผลการการจัดการทรัพย์สินของราชการประจำปีงบประมาณ พ.ศ. 2568
ของสถานีตำรวจภูธรโกสุมพิสัย

ประจำเดือน กุมภาพันธ์ พ.ศ.2568

รายงานผลการการจัดการทรัพย์สินของราชการประจำปีงบประมาณ พ.ศ. 2568
ของสถานีตำรวจภูธรโกสุมพิสัย

ประจำเดือน มีนาคม พ.ศ.2568